除了母乳喂养,新手妈妈还应该给宝宝们喂些什么
发布日期:2023-02-13 10:24:22 来源:中华医学会科学普及部

  这一篇的话题是关于如何给1岁以内的婴儿添加辅食。人的生长发育有2个旺盛时期。

Ø  婴幼儿期:出生~2岁(1岁以内更为关键)。

Ø  青春期:13~18岁(进入青春期的年龄提早到10~12岁)。

宝宝们生命的第1年就将迎来第1个生长发育的高峰,体重将增加至出生时的3倍(约9 kg),身长将增加至出生时的1.5倍(约75 cm),大脑重量可达900~1000 g,接近成年人大脑重量的2/3。如此重要的生长发育期,妈妈们可是要牢牢抓住,无论宝宝出生前的“先天发育”如何,这“后天喂养”要有一个良好的开端,母乳喂养和适时添加辅食是这个阶段最重要的2件事情。

自20世纪80年代起,世界卫生组织倡导纯母乳喂养时间为至少6个月,相信妈妈们从备孕开始就已经被各种信息包围,总之一句话概括,母乳是营养最全面、最符合婴儿需要的食物。1岁以下的宝宝们生长发育迅速,直到他们长到了6个月,单靠母乳喂养就渐渐不能满足宝宝的营养需求了,这时,就需要开始逐步给宝宝添加各种辅食。

  添加辅食的原则

  辅食要一种一种地添加:宝宝的消化道发育还很不完善,免疫系统也不成熟,千万别让宝宝同时吃好几种新的食物,一方面会伤害宝宝的消化功能,另一方面当宝宝出现食物过敏,不利于找出过敏是哪种食物引起的,欲速则不达结果就只能全部停喂。每添加一种新的食物,一定要让宝宝适应3~4天,确认不会出现过敏、出疹子、呕吐或者腹泻等症状,此时,就代表这种食物已被身体接受。

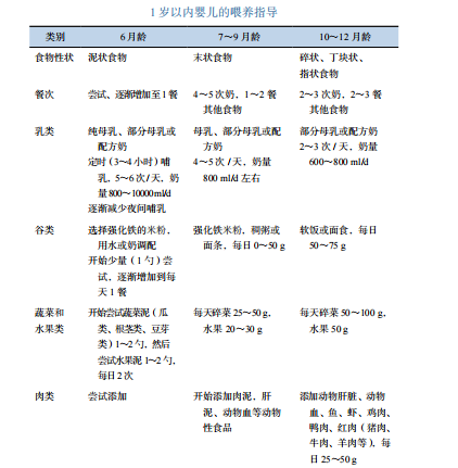
  辅食添加的顺序要先液体后固体、先稀后稠:在刚开始添加辅食的阶段,宝宝们的第1个辅食是强化铁米糊(不提倡一开始就喂蛋黄),一是因为米糊容易消化比较安全;二是因为这个阶段的宝宝身体里来自母体的铁已经基本被消耗完,需要补铁,否则容易出现贫血,影响生长发育。随后可以逐步增加粥、菜泥、果泥、蛋黄、肝泥等。蛋黄和肝泥含铁丰富,可以预防小婴儿缺铁性贫血。

6~9月龄的宝宝逐步添加煮烂的面片、肉糜、全蛋、酸奶、捣碎的蔬菜和水果,以及婴儿饼干作为辅食。10~12月龄的宝宝则可以逐步添加稠粥、煮得很烂的米饭、馒头、馄饨、酸奶、一口大小的软熟蔬菜、切成小块或条状的水果及各种类似“手指”形状的食物。

  辅食添加要少量多次:12~18月龄的宝宝,主食还应该是母乳和(或)配方奶,在开始添加半流质米糊或泥状食物时,先从1茶匙(约5 ml)开始,从1顿开始,然后逐步增加喂辅食的数量,从1茶匙增加3茶匙(约15 ml),再增加到6茶匙(约30 ml)、9茶匙(约45 ml)、1/4杯(约50 ml)、1/2杯(约100 ml),分2~3次喂完。更多关于婴儿辅食添加的正确知识,可以参考以下来自国家卫生健康委员会提供的喂养指导。




作者:崔怡辉  注册营养师  医学硕士

审核:朱文丽  北京大学医学部  教授、硕士生导师